

微信公众号

官方抖音

官方小红书
直击联考|一路的坚持,只为此刻绽放,正向与你并肩同行!
时间:2023.12.03 10:55:14
24届浙江省联考 12月2日,浙江省美术联考之战正式打响!联考是艺考的第一道关卡,是实力也是心态的考验,历经了长达半年多时间的拉锯战,流下的泪水与汗水只为这一战。不容我们有半点侥幸,更没有任何捷径,如今战鼓雷鸣,战歌唱响,是我们横扫千军,所向披靡的时刻,正向学子出则能战,战则必胜!
关于联考,正向画室自11月初就开始了各方面的统筹安排。从考试报名到缴费确认再到考点确定,从考务会议到送考各项安排的落实,一切都在计划中有条不紊地推进。有了正向教学团队及教务老师的守护,同学们联考一定会考出理想的成绩! ▲ 联考考前注意事项会议
联考在即,正向为同学们召开《联考考前注意事项》会议,两位校长和三科教学校长分别为同学们讲述考前注意事项,加油助威。
▲ 李峰校长讲述速写改革后考试注意事项 ▲ 黄浩校长提醒同学们考试必带物品 ▲ 杜仲明老师提醒同学们素描考试注意事项 ▲ 黄瑞奇老师提醒同学们速写考试注意事项 ▲ 江磊老师提醒同学们色彩考试注意事项
根据学生的考点,预订酒店、大巴车,不同考点学校均配备一名专业老师带队,确保安全送考以及考前的专业学习指导。校办分别为每个考点队伍的老师和学生制定详细的联考带队流程,妥善做好考前攻略,应对各种突发情况及问题。
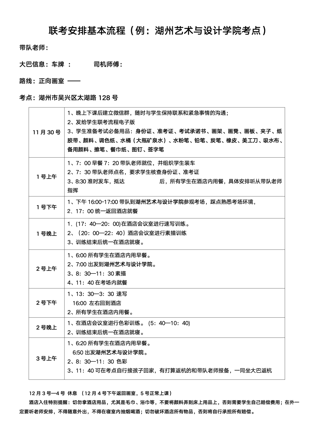
考试前三天,校办处的老师就在分批组织学生准备好证件类的资料。帮助同学们打印好准考证,指导填写进入考场需要上交的考试承诺书。 ▲ 联考安排基本流程表 为了防止同学们将这些重要证件弄丢,正向特意为同学们准备了挂脖式证件袋,可以将身份证、准考证、健康承诺书一并放入,随身携带。
▲ 周桂通老师亲自给学生带上正向证件袋 ▲ 杨宗文老师给学生加油 晨光破晓,伴随着闹钟铃声,联考出征的号角已然吹响,同学们收拾好考试工具,带队老师和大巴早已在正向大楼前等待,帮助同学们放好行李装车,便踏着坚定的步伐向联考战场进发。
艺考征途上的挑灯苦练,拼尽全力地咬牙坚持,只为这一次的角逐,我们紧握手中的画具,天气再冷也阻碍不了我们追求梦想的热情,决战联考还看今朝,我们愿做一朵勇敢奔涌的浪花,跃入人海,拥抱风雨灿烂。
到达酒店稍作休息,带队老师就安排好同学们一起画画。
在考前练习的每一分每一秒,都会令你在考场上更加从容自信!
▲ 同学们在酒店内进行练习
左右滑动查看 早上八点前,各队伍均提前到达考点学校,同学们开始排队入场。
每一次征战联考的背后,都有老师们的千叮万嘱和无微不至的保驾护航,作为学生们强有力的后援团,他们真的尽职尽责,暖心又细心。
从出发到考试开始,带考老师全程在线对接,汇报行程,确保一切无误。没有人能孤军奋战,这是你们的战场,也是我们的战场,正向学子们放心考试,你的身后有我们!
左右滑动查看 这场征途,即将结束。这其中有同学们的坚持和努力,有老师们的辛苦与守望,这是以笔为剑的战役,这一路走来,酸甜苦辣冷暖自知。披星戴月走过的路,终将会结出灿烂的花,再多的辛苦都值得。 希望所有的辛苦付出都会有好的回报。
▲ 24届各班师生合照
联考结束,校考即将开始。接下来的日子,就让我们静候佳音。不论结果如何,只要你努力过,就不遗憾。我们要着眼的,永远是当下和未来。做好联考后的规划,全力冲刺,备战高考!
上一篇:美术生必看|联考前注意事项全攻略
下一篇:追梦不止|正向校考冲刺课堂