

微信公众号

官方抖音

官方小红书
2025届正向联考送考全纪实| 全力以赴,赢战联考,正向与你并肩同行
时间:2024.12.03 09:19:12
25届浙江省联考
12月1日,2025届浙江美术联考顺利落幕,集训生活一闪而过,转眼间我们已经踏过了千重浪,却依然挚爱着美术,像开始时那样;转眼渡过了万重海,却依然勇敢,无畏前行。
联考是艺考的第一道关卡,是实力也是心态的考验,历经了长达半年多时间的拉锯战,同学们拼尽全力只为在此次考试中证明自己,正向学子出则能战,战则必胜!
从考试报名起始,到缴费确认,再到考点确定;从召开考务会议,直至送考各项安排一一落实,每一项安排都清晰明确,所有工作皆按部就班、有条不紊地在计划之中扎实推进。有了正向教学团队及教务老师的守护,同学们联考一定会考出理想的成绩!
联考在即,正向多次召开联考相关工作会议,确保联考各阶段安排,教学冲刺、心理疏导、考试准备等等工作的落实。
在即将出发奔赴考场的前一晚,学校特意为同学们组织召开了联考考前动员会议。会上,校长耐心且细致地为同学们讲述了在考试阶段需要着重留意的各类考试事项。
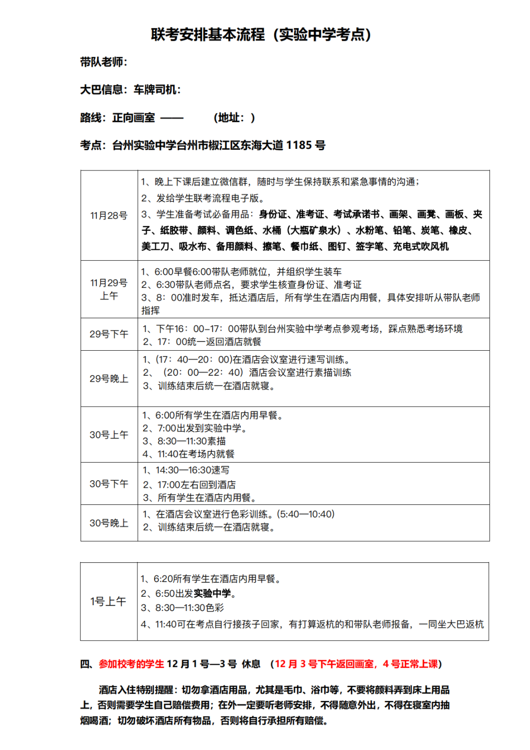
根据学生的考点,预订酒店、大巴车,不同考点学校均配备一名专业老师带队,确保安全送考以及考前的专业学习指导。校办分别为每个考点队伍的老师和学生制定详细的联考带队流程,妥善做好考前攻略,应对各种突发情况及问题。
▲ 联考安排基本流程表
▲ 准考证打印
考虑到同学们可能会不小心弄丢重要证件,正向特别贴心地为大家准备了挂脖式证件袋。同学们可以把身份证、准考证以及考试诚信承诺书统统放入其中,方便随身携带,确保重要证件万无一失。
清晨的曙光照亮了出发的路,送考车辆已准备就绪,带队老师们准备好所有考试物料,认真清点统计出行人数和随车物品,再次嘱咐同学们检查好所有考试工具和个人考试证件。
More
考前最后的练习至关重要,即使是考前最后一两天,也不能有丝毫懈怠。入住考点附近酒店之后,专业课老师就组织安排同学们有序进行各科练习。
朝阳初升,大家满载着激情喜悦,披着曙光站在考场的大门口时,少年们即将奔赴梦想,目之所及,皆是殷切的眼神。
上午的素描考试结束后,同学们用餐后又拾起画笔做考前最后的练习,下午的考试紧接其后,同学们再次奔赴考场,踏上联考之路,追寻卓越之梦。
前一天的考试已然结束,而明天还有至关重要的最后一场色彩考试在等着大家。返回酒店稍做休息后,同学们丝毫不敢懈怠,争分夺秒地进行着最后的练习,都期望能在考场上发挥出最佳水平,为这次考试交上满意答卷。
自出发之时起,一直到考试拉开帷幕,带考老师始终在线,全程紧密对接相关事宜,认真汇报行程动态,力保各个环节不出差错。在这场考验中,没有人能孤军奋战,这既是属于你们——正向学子们逐梦的战场,亦是我们共同守护的阵地。所以,正向学子们放心考试,你们的身后有我们!
More
属于我们的联考回忆有太多太多,一起从青涩、迷茫到收获、成长。每当回忆起为联考努力的日子,除了辛苦,还有一起奋斗的热血时分,正向师生一路携手相伴,终将战胜联考,取得佳绩。
希望所有的辛苦付出都会有好的回报。
▲ 25届师生合照
联考结束,校考即将开始。接下来的日子,就让我们静候佳音。不论结果如何,只要你努力过,就不遗憾。我们要着眼的,永远是当下和未来。做好联考后的规划,全力冲刺,备战高考!
END